
为发挥语言文字事业的作用,帮助外地援鄂医疗队解决医患沟通的方言障碍问题,助力武汉及湖北其他地市抗击新冠肺炎疫情,2020年2月10日,在教育部语言文字信息管理司指导下,北京语言大学语言资源高精尖创新中心、武汉大学中国语情与社会发展研究中心、北京语言大学中国语言资源保护研究中心、华中师范大学语言与语言教育研究中心、清华大学计算机科学与技术系、北京语言大学中国语言政策与标准研究所,以及商务印书馆、科大讯飞股份有限公司、传神语联网网络科技股份有限公司和湖北省语言学专家迅速组成“战疫语言服务团”。服务团成立后的第一项任务,就是要解决援鄂医疗队在一线遇到的方言沟通障碍,研制《抗击疫情湖北方言通》系列应用,为抗击疫情的医护人员及相关群体提供语言服务,贡献语言学之力。
《抗击疫情湖北方言通》内容包括76个诊疗常用语句和156个诊疗常用词汇,涵盖武汉、襄阳、宜昌、黄石、荆州、鄂州、孝感、黄冈、咸宁等多地方言。为适应各方面的应用需要,《方言通》设有微信版、网络版、在线服务系统、融媒体版、迷你视频版、抖音版、即时翻译软件等7种产品。
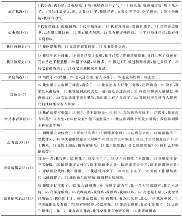
表1 “方言通”日常接诊和病房护理词汇表(156条)

表2 “方言通”日常接诊和病房护理对话表(76条)

微信版
微信版由中国语言资源保护研究中心联合清华大学计算机科学与技术系合作研制推出,借鉴了语保工程采录展示平台“方言学堂”应用的开发经验,展示以词汇、短句为核心的语言资源。2020年2月11日,微信版推出测试版,经服务团各成员单位和专家试用并提出修改意见后加以完善,2020年于2月12日推出第一版并正式投入使用,后经过数十次系统迭代更新,功能日趋完善。
微信版访问端口二维码

网络版
网络版(https://ncp.wordpower.top/)由传神语联网网络科技股份有限公司负责研制,2020年2月12日与微信版同步上线。网络版涵盖武汉、宜昌、荆州、襄阳、孝感、黄冈、鄂州、黄石、咸宁9地方言,可点选词汇或对话的场景类型(参看表1、表2)分类播放。此外,在语音播放功能上,除了可点选单点任意条目播放外,还可选择“依次播放”自动连播所有条目;本次“还未听的”条目可加标记,继续播放。
在线服务系统
除了网络版以外,传神语联网网络科技股份有限公司还利用“方言通”的数据资源推出了在线服务系统,电话为:027~59771671,于2月11日战疫语言服务团成立当天即投入使用。系统上线当天便招募了529位志愿者,为武汉、宜昌、荆州、襄阳、孝感、黄冈、鄂州、黄石、咸宁9地提供24小时在线咨询的方言服务。
融媒体版
融媒体版也称为“融媒体口袋书”,由商务印书馆于2020年2月13日编辑出版,已向援鄂医疗队免费发放近6000册。响应“武汉胜则湖北胜,湖北胜则全国胜”的号召,封面为武汉市地标黄鹤楼,90mm×175mm开本,全书以上述9地方言为纲,目录分为9小节,每个方言为一个小节,每节内包含156个诊疗常用词汇和76个诊疗常用语句。同时,每个对应语句都标注了普通话、方言的书面文本,后附该条目对应的音频二维码。除了综合本以外,商务印书馆还根据一线需求,推出武汉、黄冈、襄阳、荆州等单点分册。
迷你视频版
迷你视频版由北京语言大学语言资源高精尖创新中心研制,2020年2月13日通过微信公众号正式发布。由于武汉是抗击疫情压力最大的地区,根据医患沟通的不同场景,特推出普通话与武汉话对照的分场景短视频版共计10个,分别为:《患者自述家庭情况》《患者自述接触史》《患者自述症状(1~2)》《患者询问病情》《患者提出需求》《患者情绪表达》《患者自述病史》《患者自述用药史》《患者自述治疗史》。
抖音版
抖音版由广州大学粤港澳大湾区语言服务与文化传承研究中心研制,2020年2月16~26日期间共推出12个抖音视频,包括《抗击疫情湖北方言通》宣传片1个,武汉、宜昌、荆州、襄阳、孝感、黄冈、鄂州、黄石、咸宁、恩施、大冶11地方言各1个,通过抖音平台和微信同步推送。
即时翻译软件
“即时翻译软件”是一款基于讯飞输入法武汉话语料库研制而成的产品,可通过语音、文字等两种手段实现武汉话与普通话在线翻译。科大讯飞公司于2020年2月22日推出第一版,后又于2月26日推出强化版,进一步提升了武汉话的语音识别率。除了生活常用语以外,即时翻译系统特别增加了对医学用语、医患对话的在线翻译支持,以便于医患沟通。