
2020年3月,新冠肺炎疫情国内形势日趋好转,国际疫情形势严峻复杂。为了使用简洁明了的汉语更好向在华外籍人士介绍新冠肺炎疫情相关信息,增强疫情防控效果,在教育部、国家语委指导下,北京语言大学语言资源高精尖创新中心和北京大学对外汉语教育学院主持,中国人民大学、北京师范大学、中国传媒大学、首都师范大学、河南新乡医学院等高校参与研制《疫情防控“简明汉语”》。
《疫情防控“简明汉语”》是“战疫语言服务团”继《抗击疫情湖北方言通》《疫情防控外语通》之后,为抗击新冠肺炎疫情研制的第三种语言应急产品,首次面向国内推出。《疫情防控“简明汉语”》借鉴国际经验,首先确定为在华外籍人士提供的新冠肺炎疫情信息内容,然后根据反复简化试验确定“简明汉语”的研制标准,再对信息文本进行简化。
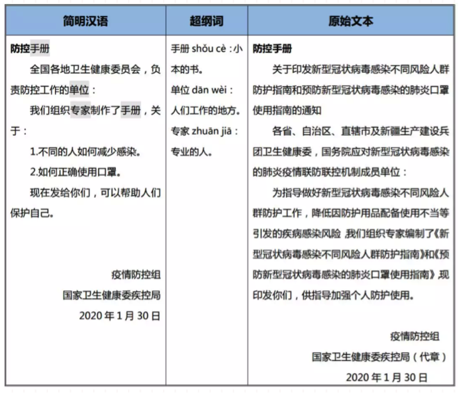
《疫情防控“简明汉语”》从“简明汉语”“超纲词”“原始文本”三个维度进行对照,具体包括“不同的人减少感染新型冠状病毒风险的办法”“使用口罩的方法”“什么是新冠肺炎”“街道(村镇)、社区防疫宣传”“疫情信息示例”等主要内容。此外,还收录了112个词语的《疫情词表》和54个词语的《专有名词表》。

“简明汉语”“超纲词”“原始文本”示例
《疫情词表》示例

《专有名词表》示例
《疫情防控“简明汉语”》主要面向在华外国人提供应急语言服务、汉语学习和生活服务,同时还可用于在紧急状态下向中国人提供简明公共信息,以及面向机器提供信息转写蓝本等。研发团队将根据实际使用情况不断完善,更好服务疫情防控工作。
